How to Use YouTube Shorts as a Discovery Engine for Long-Form Content

YouTube creators face a paradox. You spend hours crafting detailed, valuable long-form videos, but getting new viewers to find them feels impossible. Meanwhile, YouTube Shorts now averages 200 billion views daily as of June 2025, nearly tripling from 70 billion just a year ago. That's a massive audience scrolling through bite-sized content.
The opportunity is clear: Shorts can act as a discovery engine that funnels viewers to your longer videos. But most creators treat Shorts and long-form content as separate entities. They post a Short, hope it goes viral, and wonder why their subscriber count doesn't translate to watch time on their main videos.
This guide shows you how to strategically pair Shorts with long-form videos to maximize channel growth and algorithmic reach. You'll learn a system that uses Shorts not as standalone content, but as intentional entry points to your deeper work.
Why Shorts Work as Discovery Tools (And Why Most Creators Waste Them)
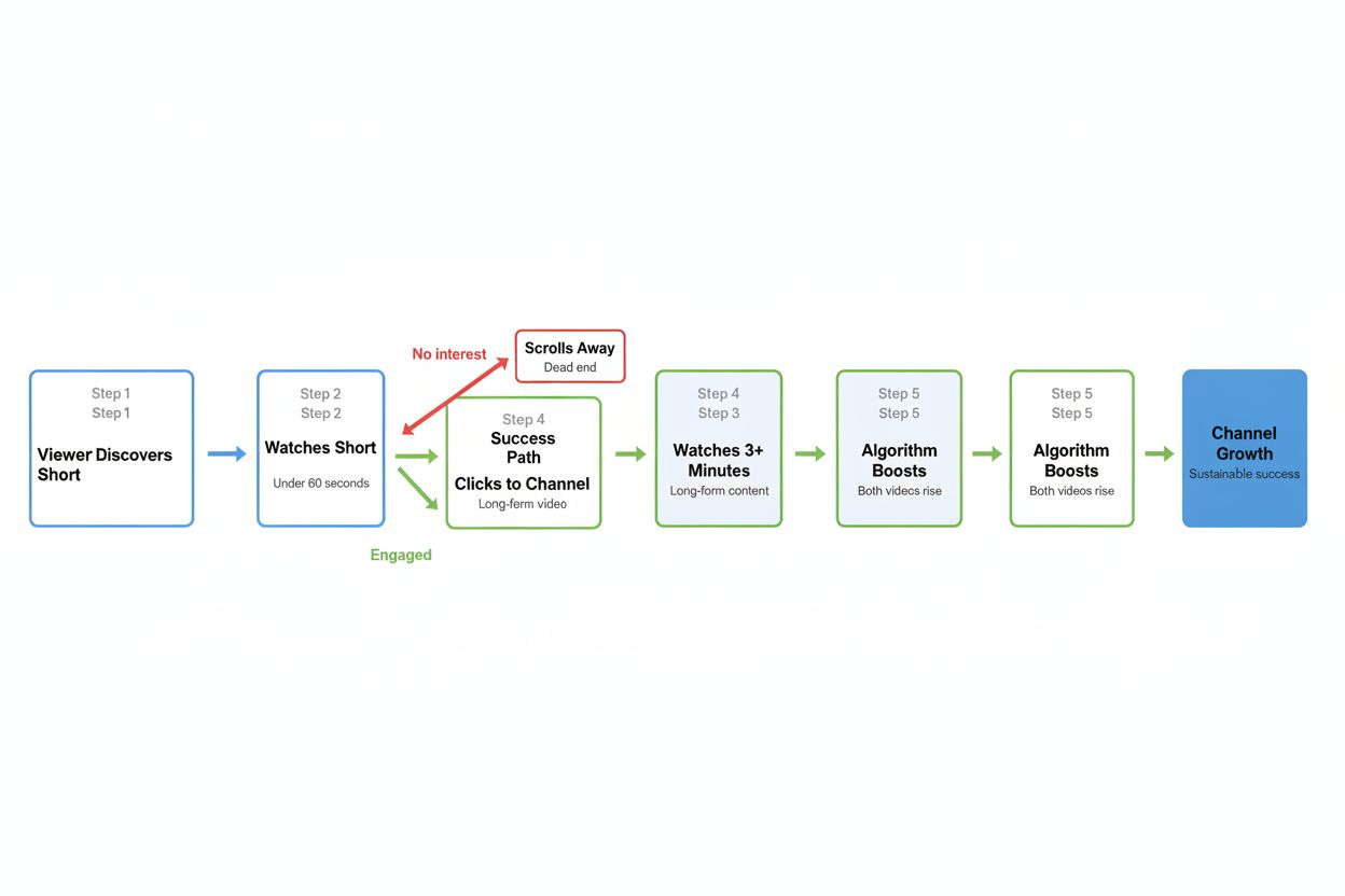
According to AM World Group, YouTube Shorts performance data influences long-form video recommendations. Shorts serve as discovery tools for longer videos. The algorithm tracks viewer behavior: when someone watches your Short, then clicks through to a long-form video, YouTube interprets this as high-quality content worth promoting.
The problem is that most creators post random Shorts with no connection to their main content. A cooking channel posts a trending dance. A tech reviewer shares a pet video. These Shorts might get views, but they attract the wrong audience. Those viewers won't watch your long-form content because they came for something entirely different.
Social videos are shared 1,200% more than the combined total of text and image posts, according to Teleprompter.com. But shares mean nothing if they don't lead to sustained engagement with your channel. The goal is not viral Shorts. The goal is Shorts that convert casual viewers into subscribers who watch your longer videos.

The Strategic Pairing System: Three Short Types That Drive Long-Form Views
To use Shorts as a discovery engine, you need a system. Here are three Short formats that naturally lead viewers to your long-form content.
The Teaser Short
This Short presents the most compelling 30-45 seconds of your long-form video. Not a summary. Not a trailer. The actual best moment, designed to create curiosity.
How to create a teaser Short:
- Identify the moment in your long-form video where you reveal something surprising, solve a specific problem, or demonstrate a dramatic result
- Extract that clip and add text overlay that sets up context: "Here's what happened when I tested this for 30 days"
- End with a clear next step: "Full breakdown in the link" or "Watch the full video to see how I did this"
- Post the Short, then pin a comment linking directly to the timestamp in your long-form video where the explanation begins
The teaser works because it gives value immediately but creates an information gap. Viewers want to know the how or why behind what they just saw.
The Standalone Hook Short
This Short addresses a specific question or problem your target audience has, then positions your long-form video as the complete solution.
Structure:
- Open with the question: "Why does my footage look flat even with good lighting?"
- Give one quick tip (15-20 seconds): "You're probably missing this color grading step"
- Demonstrate the tip visually
- Close with: "I break down the full color grading workflow in my latest video"
The standalone hook works because it provides immediate value. The viewer learns something useful in the Short itself, which builds trust. They're more likely to invest time in your long-form content because you've already proven you can teach them something.
The Series Short
This Short is part of a numbered series where each Short covers one element of a larger topic, and the long-form video covers all elements in depth.
Example for a fitness channel:
- Short 1: "3 Mistakes Killing Your Bench Press - Mistake #1"
- Short 2: "3 Mistakes Killing Your Bench Press - Mistake #2"
- Short 3: "3 Mistakes Killing Your Bench Press - Mistake #3"
- Long-form video: "Complete Bench Press Form Guide: Fix These 3 Mistakes + Programming"
Each Short ends with: "Mistakes 2 and 3 plus the full fix in my latest video."
The series format creates multiple entry points to your long-form content. Someone who sees Short 2 might watch it, then seek out the full video to see all three mistakes. You've multiplied your chances of discovery.

How to Maintain Thematic Consistency (Without Being Repetitive)
AM World Group notes that the algorithm rewards creators who maintain thematic consistency across different content lengths. This doesn't mean posting the same content twice. It means your Shorts and long-form videos should feel like they belong to the same channel.
Thematic consistency includes:
Visual consistency: Use the same color grading, fonts, and graphic style in Shorts and long-form videos. When a viewer clicks from a Short to your channel, they should immediately recognize your brand.
Tonal consistency: If your long-form videos are detailed and educational, your Shorts should be quick and educational, not random comedy sketches. Match the energy level and communication style.
Topic consistency: Your Shorts should cover subtopics within your main content pillars. If your channel focuses on productivity software, every Short should relate to productivity, software, or workflows. Don't post trending content outside your niche just because it might go viral.
Audience consistency: Speak to the same person in Shorts and long-form content. If your long-form videos target intermediate users, don't make Shorts aimed at complete beginners. The audience mismatch will hurt conversion.
Here's a practical test: If someone watches five of your Shorts, would they have an accurate understanding of what your channel is about? If the answer is no, your Shorts are working against you.
The Posting Schedule That Maximizes Cross-Format Discovery
Timing matters. The relationship between when you post a Short and when you post the related long-form video affects how well they work together.
Option 1: Post the Short first (24-48 hours before the long-form video)
This approach builds anticipation. The Short generates interest, and viewers who want more information will check your channel. When they arrive, your new long-form video is right there.
Best for: Teaser Shorts and Series Shorts where you're explicitly telling viewers "full video coming soon."
Option 2: Post the Short after the long-form video (same day or within 24 hours)
This approach uses the Short to drive traffic to an existing video. The long-form video is already live and accumulating watch time. The Short acts as an advertisement that funnels new viewers to content that's already performing.
Best for: Standalone Hook Shorts where you're solving a quick problem and directing viewers to deeper content.
Option 3: Post multiple Shorts over several days, all linking to one long-form video
This approach maximizes reach. You create 3-5 different Shorts from various moments in one long-form video, then release them over a week. Each Short is a different entry point to the same destination.
Best for: Comprehensive long-form videos (15+ minutes) with multiple distinct sections that can each stand alone as a Short.
Avoid posting Shorts and long-form videos simultaneously with no strategic connection. The algorithm treats them as separate content, and you miss the opportunity to create a viewer journey.

How to Direct Viewers From Shorts to Long-Form Videos (The Technical Steps)
Creating the right content is half the system. The other half is making it easy for viewers to take the next step. Here's how to technically connect Shorts to long-form videos.
In the Short itself:
Add text overlay in the final 3-5 seconds: "Full tutorial on my channel" or "Link in comments." Make it readable. Use high contrast text that stands out against your video.
Use verbal cues: Say out loud "I explain the full process in my latest video" or "Check the description for the complete guide." Many viewers watch with sound on.
In the Short description:
Link directly to the related long-form video in the first line. YouTube doesn't make descriptions easily visible on Shorts, but some viewers will look.
Use relevant keywords that match both the Short and the long-form video. This helps YouTube understand the connection between the two pieces of content.
In pinned comments:
Immediately after posting the Short, pin a comment with a direct link to the long-form video. Include a brief reason to click: "Full 15-minute breakdown with timestamps here: [link]."
Add a timestamp link if the Short relates to a specific section of the long-form video: "See the complete method at 4:32: [link with timestamp]."
On your channel page:
Organize your channel so the long-form video appears prominently. Use playlists to group related Shorts and long-form videos together.
Create a featured section on your channel homepage that highlights the long-form video you're currently driving traffic to with Shorts.
In end screens (for Shorts over 60 seconds):
If your Short is exactly 60 seconds or slightly longer, you can add an end screen in the final seconds linking to your long-form video. This is a direct, clickable path.
The goal is to remove friction. A viewer who wants to watch your long-form video should be able to find it in one click from your Short.
What the Algorithm Actually Rewards (And What It Doesn't)
In 2024, major algorithm changes prioritized authentic engagement over traditional metrics like views. This shift continues into 2025. Understanding what YouTube values helps you create Shorts that actually benefit your channel.
The algorithm rewards:
Watch-through rate on Shorts: If viewers watch your entire Short (especially if they rewatch it), YouTube interprets this as high-quality content and shows it to more people.
Click-through from Shorts to channel or long-form videos: When viewers watch a Short then navigate to your channel or click a specific video, this signals strong interest. YouTube will recommend your content more aggressively.
Sustained watch time on long-form videos: If your Short drives someone to watch 5+ minutes of a long-form video, this is extremely valuable. It shows you're converting casual viewers into engaged audience members.
Subscriber conversion: Viewers who subscribe after watching a Short are high-value. They're likely to return, which increases your channel's overall engagement rate.
The algorithm does not particularly reward:
Raw view counts on Shorts: A Short with 1 million views but no channel visits or long-form video clicks doesn't help your channel grow. It's empty calories.
Likes and comments on Shorts alone: These metrics matter less than behavioral signals like clicks and watch time. A Short with 10,000 likes but zero click-throughs to your channel is underperforming.
Viral Shorts unrelated to your niche: If a random Short goes viral but attracts viewers who have no interest in your main content, it can actually hurt your channel. YouTube will show your future content to that mismatched audience, leading to low engagement and decreased reach.
Focus on creating Shorts that move viewers down the funnel toward your long-form content. That's the behavior YouTube wants to see.
Common Mistakes That Break the Discovery Engine
Even creators who understand the concept of pairing Shorts with long-form videos often make execution errors that sabotage results.
Mistake 1: Making the Short too complete
If your Short fully answers the question or solves the problem, viewers have no reason to watch the long-form video. Leave something out. Create a knowledge gap.
Bad: "Here are the three steps to fix your audio" (then you list all three steps in detail) Good: "Here's step one to fix your audio" (then direct them to the full video for steps two and three)
Mistake 2: Making the connection too vague
Telling viewers to "check out my channel" is not specific enough. Link to the exact video. Tell them what they'll learn or see.
Bad: "More content on my channel" Good: "I test five different methods in my latest video - link in comments"
Mistake 3: Posting Shorts that target a different audience than your long-form content
If your long-form videos are advanced tutorials for professionals, don't post Shorts aimed at beginners. The audience mismatch means low conversion rates.
Mistake 4: Ignoring the first 2 seconds of the Short
Shorts are served in an endless scroll. If the first 2 seconds don't hook attention, viewers swipe away. Start with movement, a bold statement, or a visual that creates curiosity.
Bad: Slow fade-in with intro graphics Good: Jump straight into the most interesting visual moment
Mistake 5: Inconsistent posting
Posting one Short, then waiting three weeks to post another breaks momentum. The algorithm favors consistent creators. Aim for at least 2-3 Shorts per week if you're using them as a discovery tool.
Mistake 6: Not analyzing which Shorts drive traffic
YouTube Analytics shows you which Shorts led to channel visits and video views. Check this data. Double down on the Short formats that actually convert viewers. Stop making the ones that don't.

How to Scale This System Without Burning Out
Creating multiple Shorts per week plus long-form videos sounds overwhelming. Here's how to make it sustainable.
Batch create Shorts from one long-form video
When you film a long-form video, identify 3-5 moments that could work as Shorts. Film vertical versions of those moments while you're already set up, or plan to extract them in editing.
This approach means one filming session produces one long-form video plus multiple Shorts. You're not creating separate content from scratch each time.
Repurpose existing long-form content
Go through your back catalog. Find your best-performing long-form videos and create Shorts from them now. This gives old content a second life and introduces new viewers to videos they missed.
Use templates for efficiency
Create graphic templates for text overlays, intros, and outros in your Shorts. Reuse the same structure so you're not redesigning every Short from scratch.
Focus on quality over quantity
Three well-made Shorts that genuinely drive traffic to your long-form videos are better than ten random Shorts that get views but don't convert. Prioritize strategic value.
Outsource editing if possible
If you have budget, hire an editor who can extract Shorts from your long-form videos. You provide the raw footage and timestamps of good moments. They handle the vertical reformatting and text overlays.
Set a sustainable schedule
If you can only commit to one Short per week, that's fine. Consistency matters more than volume. One strategic Short per week for a year (52 Shorts) will outperform sporadic bursts of daily posting.
Measuring Success: The Metrics That Actually Matter
Only 618,955 channels have 100,000+ subscribers, representing less than 1% of all YouTube channels worldwide. Growth is competitive. You need to track the right metrics to know if your Shorts strategy is working.
Primary metrics to track:
Traffic source: YouTube Shorts in your long-form video analytics. This shows how many views on your long-form videos came directly from Shorts. If this number is increasing, your strategy is working.
Average view duration on long-form videos from Short traffic. If viewers from Shorts watch 30 seconds then leave, they're not your target audience. If they watch 5+ minutes, you're attracting the right people.
Subscriber conversion rate from Shorts. Check how many subscribers you gain on days when you post Shorts versus days when you don't. A noticeable increase indicates your Shorts are attracting people who want more of your content.
Click-through rate from Short to channel. YouTube Analytics shows what percentage of Short viewers clicked through to your channel page. Higher is better. Aim for 2-5% or more.
Secondary metrics to monitor:
Watch-through rate on Shorts. If viewers watch your entire Short, it signals quality content. Aim for 60%+ watch-through rate.
Likes and comments on Shorts. While not the primary goal, these indicate engagement and can boost the Short's reach.
Impressions on long-form videos. If your Shorts strategy is working, YouTube should show your long-form videos to more people. Increased impressions mean the algorithm is promoting your content.
Metrics that don't matter much:
Total views on Shorts alone. A Short with 500,000 views but zero channel visits is a failure for this strategy.
Subscriber count increases without watch time increases. If you gain subscribers but they don't watch your videos, they're dead weight. Focus on engaged subscribers.
Set up a simple spreadsheet. Each week, log your key metrics. Look for trends over months, not days. This strategy compounds over time.

Advanced Tactics: Using Shorts to Revive Old Content and Test New Ideas
Once you've mastered the basic pairing system, these advanced tactics can accelerate growth.
Tactic 1: The resurrection Short
Find a long-form video from 6-12 months ago that performed well but has stopped getting views. Create a new Short highlighting the best moment from that video. Link directly to the old video.
This tactic works because the old video already has proven value. The Short introduces it to a new audience who missed it the first time. You're not creating new long-form content, just new entry points to existing content.
Tactic 2: The idea validation Short
Before investing hours into a long-form video on a new topic, create a Short testing the concept. If the Short gets strong engagement and comments asking for more information, make the full video. If the Short flops, you saved yourself from creating a long-form video nobody wanted.
This approach reduces wasted effort. You're using Shorts as market research.
Tactic 3: The series funnel
Create a multi-part long-form series (3-5 videos on related topics). Make Shorts for each video in the series, but also make Shorts that reference the entire series. Use end screens and cards to link videos in the series together.
Example: A series on "Building a Home Studio"
- Video 1: Room acoustics
- Video 2: Equipment selection
- Video 3: Cable management and setup
- Video 4: Software and workflow
Create 2-3 Shorts for each video, plus Shorts that say "This is part 3 of my home studio series - start with part 1 here."
This creates a web of interconnected content. Viewers who find any entry point can discover the entire series.
Tactic 4: The collaboration Short
If you collaborate with another creator on a long-form video, both of you create Shorts from that collaboration. Each creator's Short directs their audience to the full collaboration video.
This doubles your reach. You're introducing your audience to the collaborator's content and vice versa.
Tactic 5: The comment-driven Short
Read comments on your long-form videos. When viewers ask good questions, create a Short answering that specific question, then link back to the original long-form video for full context.
This shows your audience you're listening, and it creates Shorts based on proven demand. If someone asked the question, others are wondering the same thing.
What to Do When a Short Goes Viral (But Doesn't Match Your Niche)
Sometimes a Short will unexpectedly blow up, but it's not related to your main content. Maybe you posted something personal, or a random moment resonated with a broad audience.
You have two options:
Option 1: Ignore it and stay on strategy
The viral Short brought views but not your target audience. Don't try to replicate it. Continue posting Shorts aligned with your long-form content. The viral Short was a fluke, not a signal to change direction.
This is the right choice if you have a clear niche and want to build a focused audience.
Option 2: Create a bridge Short
If the viral Short attracted a massive audience, create a follow-up Short that connects that topic to your main content.
Example: You run a productivity channel. You post a Short about your morning coffee routine that goes viral. Create a follow-up Short: "Since you liked my coffee routine, here's how I structure my entire morning for maximum productivity" and link to your long-form video on morning routines.
This attempts to convert the viral audience into your target audience. It won't work for everyone who saw the viral Short, but it might capture some.
Avoid the temptation to chase virality by posting more off-topic content. Video content is expected to account for 82% of all internet traffic by 2025, according to Teleprompter.com. The competition for attention is intense. Building a focused, engaged audience beats accumulating random viral views.
Building a Long-Term Growth System
Using Shorts as a discovery engine for long-form content is not a quick hack. It's a system that compounds over time.
In month one, you might create 10 Shorts that drive 200 views to your long-form videos. Not impressive.
In month three, those same 10 Shorts are still discoverable. You've added 30 more Shorts. Now you're driving 1,000 views per month to long-form content.
In month six, you have 60+ Shorts all working as entry points. Some are still getting views months after posting. You're driving 3,000+ views per month to long-form videos from Short traffic.
The system builds on itself. Each Short is a permanent asset that can drive traffic indefinitely.
There are 65.3 million YouTube creators as of June 2025. Standing out requires strategy, not just effort. Treating Shorts and long-form videos as separate content types is a missed opportunity. When you pair them strategically, Shorts become your most powerful growth tool.
Start with one long-form video. Create three Shorts from it using the teaser, standalone hook, or series format. Post them over a week. Track which Short drives the most traffic to your long-form video. Learn from the data. Repeat the process with your next video.
The creators who master this system won't just get more views. They'll build audiences that actually watch their content, subscribe, and return for more. That's the difference between viral moments and sustainable growth.